'Alt' Questions and VCC
'Alt' Questions and VCC
The Alt_Injector pads have me a little puzzled. Are they for driving an off-module injector drivers, or for an off-module trigger to drive the on-module injector drivers?
I don't see a VCC source on the module; can VRef be used for my various VCC needs on the carrier board, or do I need to provide my own power supply?
-
24c
- Master Squirter
- Posts: 593
- Joined: Sat Feb 16, 2008 12:15 pm
- Location: Chorley, Lancashire UK
- Contact:
Re: 'Alt' Questions and VCC
VCC is VRef or 5V, and it is on the board.dontz125 wrote: I don't see a VCC source on the module; can VRef be used for my various VCC needs on the carrier board, or do I need to provide my own power supply?
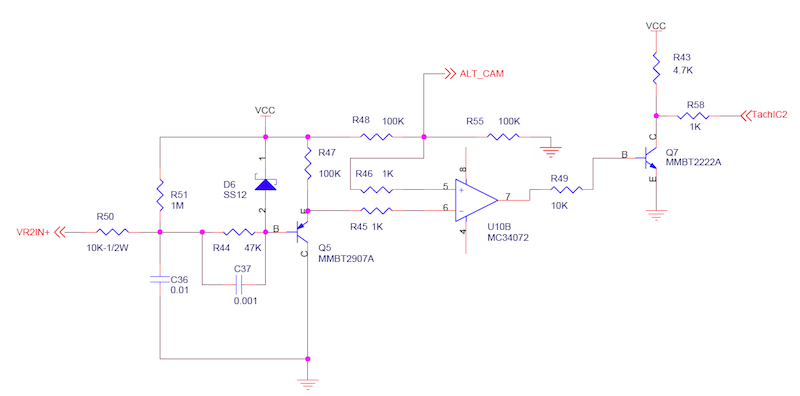
There is a schematic on the info pages, showing the circuits for the VR side. As you can see, the ALT_CAM input allows you to bypass the normal R48 & VCC relationship and alter the threshold or minimum trigger voltage required from the cam sensor by the existing circuitry & this VR2+ limit is set by this equation, Trigger Voltage = (((VCC * R55)/(R48+R55)) -0.7V), and because VCC is 5V, the normal value is 1.8V.
Knowing what I know now, and with my GTS1000 motorcycle application in mind, which has a dual VR sensor set up, and as I am making a loom adaptor for the standard ECU connectors, I would pre process the VR circuitry with a MAX9926 chip if I was going to use the existing Module or cased MicroSquirt, as it transforms the low speed sensing, and adds superior noise isolation too.
