RPM pickup problem
Read the manual to see if your question is answered there before posting. If you have questions about MS1/Extra or MS2/Extra or other non-B&G code configuration or tuning, please post them at http://www.msextra.com The full forum rules are here: Forum Rules, be sure to read them all regularly.
-
24c
- Master Squirter
- Posts: 593
- Joined: Sat Feb 16, 2008 12:15 pm
- Location: Chorley, Lancashire UK
- Contact:
Re: RPM pickup problem
I am using an Opel Hall sensor and have managed to get it to work OK on a v2 MicroSquirt, by reversing the OPTOIN pins, so signal going to OPTOIN-and applying +5V from Vref to OPTOIN+, but I am being told that the sensor provides a "1" or +ve signal before its triggered, so I must change the raised lug (trigger) to a solid disc with a hole drilled in it to reverse the state.
The points he makes are
1. VRIN (not used) must be connected to ground to avoid noise
2. VRIN+ needs positive pulses, so before triggering it expects to see 0V, and my sensor produce a +ve voltage
Is there any other solution out there?
Thanks
Mike
-
24c
- Master Squirter
- Posts: 593
- Joined: Sat Feb 16, 2008 12:15 pm
- Location: Chorley, Lancashire UK
- Contact:
Re: RPM pickup problem
I can reverse this behaviour if I make a disc with a hole in it for my trigger, so then it produces 0.75V normally and a 0V pulse when it senses the hole.
If I was using the module board is this low voltage going to cause a problem, as I notice the threshold voltage for VR2IN+ is 1.8V, or will the ALTCAM input be OK to use?
I assume there should be no issues using the OPTOIN+ & OPTOIN- pins with these voltage levels.
Thanks
Mike
PS I need to use the "dual spark" Dual Tach Inputs in the software with my set up.
-
Matt Cramer
- Super Squirter
- Posts: 910
- Joined: Sat Jul 03, 2004 11:35 am
Re: RPM pickup problem
-
24c
- Master Squirter
- Posts: 593
- Joined: Sat Feb 16, 2008 12:15 pm
- Location: Chorley, Lancashire UK
- Contact:
Re: RPM pickup problem
I didn't have a pull up resistor or LED when I first got it working, but I do now. LED1 is just an indicator, a bit like a timing light, so when the steel pin triggers the sensor it lights up. Useful for timing in a DIY sort of way.
VRIN+ tied to 5V & pull up was c/o my French friend.
Works with v2 cased MicroSquirt & should work with the v2.2 Module board.
-
24c
- Master Squirter
- Posts: 593
- Joined: Sat Feb 16, 2008 12:15 pm
- Location: Chorley, Lancashire UK
- Contact:
Re: RPM pickup problem
So this is a hardware solution, but although I read manuals (most days) there are obviously lapses, and I am going to put my hand up!24c wrote:A little more info, this Hall sensor produces 0V in it's resting state (0.008 mV), and when it is excited by the steel pin or tooth 0.75 V (0.755mV).
I can reverse this behaviour if I make a disc with a hole in it for my trigger, so then it produces 0.75V normally and a 0V pulse when it senses the hole.
I was looking for something else, and I came across this
Ignition Input Capture Setting:
All Hall sensors we have tested appear to ground the supply when switching. We need to know when it switches the supply down to ground, i.e. when it see's a tooth or when it see's the gap between teeth. To do this, turn the engine backwards until the edge is well out of the Hall sensor. Measure the output voltage from the Hall sensor Turn the engine forward until the edge has passed through the Hall sensor. Measure the output voltage.
If the sensor switches to ground when it sees a tooth and goes high (12 or 5V) when it see's a gap then set the Ignition Input Capture to "Rising Edge"
If the sensor switches to ground when it sees a gap and goes high (12 or 5V) when it see's a tooth then set the Ignition Input Capture to "Falling Edge"
So there is the software solution, assuming B&G is the same...hmmm, what a dope!
When I checked my .msq, I had "Falling Edge" selected! Although in a back to back "Rising Edge" does too, but as I am using the OPTOIN circuit, doesn't one of these settings with a narrow single trigger (Ø8mm on 82mm PCD) make the optotransistor (U4) LED stay illuminated for the majority of the time??
Mike
-
24c
- Master Squirter
- Posts: 593
- Joined: Sat Feb 16, 2008 12:15 pm
- Location: Chorley, Lancashire UK
- Contact:
Re: RPM pickup problem
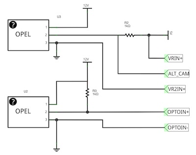
I am using the "Dual Inputs, Timing from 1 cam tooth", which is for a one tooth trigger and two Hall sensors 180º opposed on a cam wheel with a legacy cased v2 MicroSquirt (built in ignitors & jumpers for LLO). My Hall sensors, Vauxhall/Opel 9174621 are in a bespoke CNC machined billet, and go high (0.755mV) when triggered.
To get these to work, I used the following input circuit mods to pull up & increase the noise immunity (c/o my French friend)
Using "Falling Edge" in the "Ignition Capture Settings", I can get stable RPMs & cranking detected from 16-18000 in TunerStudio.
Using "Rising Edge" (wrong selection, but used as comparison), I get RPMs detected from 48 onwards in TunerStudio.
BTW, if you are using a v2.2 MicroSquirt Module, I use this circuit to achieve the same
Mike
